公司注册处对外通告第 2 / 2019 号
开始实施《非香港公司(披露公司名称、成立为法团所在地方及成员的有限法律责任)规例》(第 622M 章)
1. 本通告旨在公布《非香港公司(披露公司名称、成立为法团所在地方及成员的有限法律责任)规例》(第 622M 章)将于2019年8月1日起实施。
背景
2. 《2018年公司(修订)(第2号)条例》(下称《修订条例》)已于2019年2月1日开始实施。《修订条例》的其中一个目的,是划一香港公司和非香港公司在展示公司名称和披露公司是否属有限公司方面的责任。就此,《修订条例》在《公司条例》(第622章)(下称「该条例」)加入新条文, 赋权财政司司长就非香港公司须披露订明资料订立规例, 以及订明不作出该等披露的刑事后果。
3. 财政司司长根据该条例新增第805A条的规定,制订了《非香港公司(披露公司名称、成立为法团所在地方及成员的有限法律责任)规例》(下称「该规例」),该规例已于2019年3月15日在宪报上刊登。
《该规例》
4. 该规例重订该条例现行第 792 条 1 的规定,并划一非香港公司和香港公司的披露责任。
《公司条例》第 792 条将会于该规例生效后被废除。
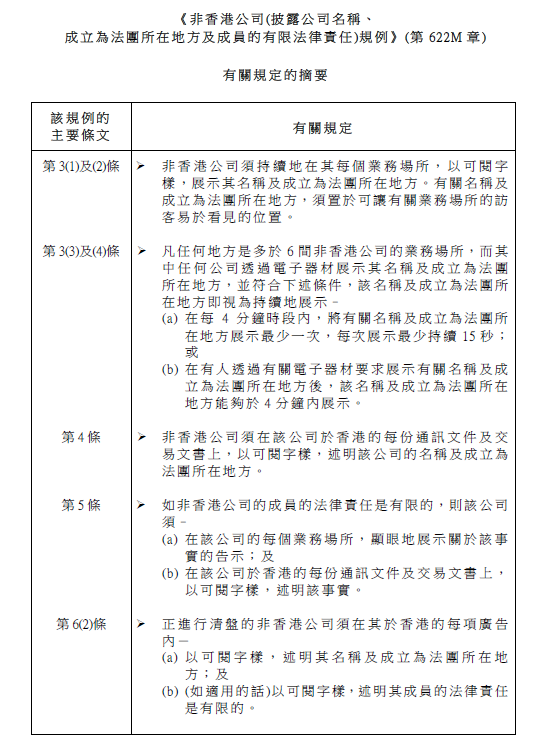
5. 该规例就非香港公司关于展示公司名称和成立为法团所在地方,以及披露公司成员的有限法律责任及相关事宜作出详细规定。有关该规例的规定概述于附件。
6. 该规例全文载于公司注册处网站内有关《修订条例》的专设栏目,网址为 www.cr.gov.hk/tc/companies_ordinance2018/。

7. 公司注册处已致函所有注册非香港公司,藉以通知该等公司有关该规例的实施。
查询
8. 如对该规例有任何查询,请致电专设热线 3142 2822,该热线由星期一至五上午九时至下午八时以及星期六上午九时至下午一时运作(公众假期除外),接听市民查询。市民亦可电邮至 coa2@cr.gov.hk作出查询。
公司注册处处长锺丽玲
2019 年 6 月 17 日
具体内容:








